目 录
第一部分 四川省政府国有资产监督管理委员会
机关概况
一、职能简介
二、2023年重点工作
第二部分 四川省政府国有资产监督管理委员会
机关2023年单位预算表
一、单位收支总表
二、单位收入总表
三、单位支出总表
四、财政拨款收支预算总表
五、财政拨款支出预算表(部门经济分类科目)
六、一般公共预算支出预算表
七、一般公共预算基本支出预算表
八、一般公共预算项目支出预算表
九、一般公共预算“三公”经费支出预算表
十、政府性基金预算支出预算表
十一、政府性基金预算“三公”经费支出预算表
十二、国有资本经营预算支出预算表
十三、单位预算项目支出绩效目标表
第三部分 四川省政府国有资产监督管理委员会
机关2023年单位预算情况说明
第四部分 名词解释
第一部分
四川省政府国有资产监督管理委员会
机关概况
一、职能简介
四川省国资委是四川省政府直属特设机构,主要职责是根据省政府授权,依法履行出资人职责,监管省属企业国有资产,承担监督所监管企业国有资产保值增值责任,负责研究拟订国有资产管理的地方性法规、规章草案,依法对市(州)国有资产管理进行指导;制定国有企业负责人经营业绩考核制度和所监管企业负责人收入分配政策并组织实施;承担所监管企业清产核资和资产损失核销、国有资产统计分析以及资产评估项目的核准和备案;审核所监管企业资本金变动、股权转让及发债方案;推进国有企业改革重组和现代企业制度建设,推动国有经济布局和结构战略性调整;审核所监管企业及其重要子企业的改制重组、上市及再融资方案;编报所监管企业年度国有资本经营决算草案,组织监督所监管企业国有资本经营预算的执行、国有资本收益上缴;通过法定程序对所监管企业负责人进行任免、考核并根据其经营业绩进行奖惩。
二、2023年重点工作
2023年,全省国资国企工作总的要求是:坚定以习近平新时代中国特色社会主义思想为指导,深入学习贯彻党的二十大和习近平总书记对四川工作系列重要指示精神,全面落实省第十二次党代会和省委十二届二次全会决策部署,紧紧围绕建设社会主义现代化四川“总牵引”“总抓手”“总思路”,聚焦高质量发展,全力稳增长提效益、优布局调结构、深改革促创新、强监管防风险,进一步做强做优做大国有资本和国有企业,提升企业核心竞争力,为新时代新征程四川现代化建设开好局起好步作出新的更大贡献。省属企业努力实现“四增长、两提升、一合理”目标,即全年营业总收入、利润总额、投资总额增速高于全省GDP增速1个百分点,均实现增长10%以上,研发经费投入同比增长20%,净资产收益率、全员劳动生产率进一步提升,资产负债率控制在合理水平。重点抓好6个方面工作:
1.着力推动稳增长抓发展。坚持稳中求进、跳起摸高、量质齐升,推动经济运行实现质的有效提升和量的合理增长。一是扩大有效投资,加快推进纳入国省规划的重大项目建设,形成更多实物量。二是深入开展对标世界一流管理提升行动,推进提质增效,提高盈利能力。三是强化国有资本运营,开展省属企业股权运作,放大国有资本功能。大力推进资产证券化,加快宏明电子、交大光芒、华丰科技、爱联科技等企业上市进程。四是加强风险防控,完善省属企业债务风险预警体系,严控企业债务、投资和金融等领域风险。
2.加快国有经济布局优化和结构调整。持续优化区域、产业、企业布局,不断增强国资国企战略支撑力和产业引领能力。一是聚焦成渝地区双城经济圈建设和“五区共兴”战略部署,积极协调推进央省国企加大对成都都市圈、川渝毗邻地区投资力度,举办国企资阳行、攀枝花行等企地合作活动;围绕西部陆海新通道和“一带一路”建设,深化拓展省属企业与东盟国家、中东欧国家之间的合作交流。二是聚焦绿色低碳优势产业优化布局,支持省属企业加大水、风、光和天然气(页岩气)等清洁能源开发利用。三是聚焦战略性新兴产业和先进制造业,推动电子信息、生物医药、航空航天、数字经济等新兴产业发展,筹办“制造类领军型中央企业四川行”活动。四是聚焦传统产业转型升级,实施基础设施数字化工程,推动智慧交通、智慧物流发展。
3.持续深化国资国企改革。实施新一轮深化国资国企改革专项行动,不断提升国资国企核心竞争力、增强核心功能,着力建设现代新国企。一是深化中国特色国有企业现代公司治理,分层分类、动态优化党组织前置研究讨论重大经营管理事项清单,建设专业专责、规范高效董事会。二是推进重点领域战略性重组和专业化整合,打造一批具有全国影响力和竞争力的大产业大板块大集团。三是完善市场化经营机制,开展经理层成员任期制和契约化管理质量提升专项工程,积极稳妥深化混合所有制改革。四是深入开展建设世界一流“双示范”行动,积极推进“双百行动”“科改示范行动”“天府国企综合改革行动”,积极推动成都纳入第三批区域性国资国企综合改革实验城市。
4.大力推进创新驱动发展。围绕和服务国家创新驱动发展先行省建设,深入实施国有企业创新驱动发展战略,加快培塑发展新动能新优势。一是强化协同创新,打造“国企+”创新联合体,着力培育若干细分领域“单项冠军”、专精特新“小巨人”企业。二是强化创新激励,对国企年度新增研发费用、“卡脖子”关键核心技术攻关等项目费用视同考核利润双倍、4倍加回,支持科研人员以“技术股+现金股”形式持有股权。三是加快科技成果转化和产业化,依托国企产业基础、工程研究中心平台等,建设一批面向社会的中试研发及产业化开发基地。
5.强化专业化体系化法治化监管。完善以管资本为主的国有资产监管体系,着力提升专业化、体系化、法治化监管能力。一是优化监管方式,开展省属企业功能界定和分类动态调整,实施差异化管控;强化清单化管理,“一企一策”推分层分类授权放权;完善国资实时在线监管平台,推进数字化、智能化监管;持续开展“真情服务、助企发展”活动,推动历史遗留问题化解。二是强化投资、境外资产等重点领域监管,制定省属企业投资后评价工作指引,出台省属企业合规管理办法。三是完善“三位一体”监督体系,加大违规问题线索核查和责任追究力度。
6.全面加强国有企业党的建设。坚持党的领导加强党的建设,以高质量党建引领保障企业高质量发展。一是坚持把党的政治建设摆在首位,严格落实“第一议题”制度,抓好“四好一强”班子建设。二是实施四川天府国有企业党建示范引领工程,打造四川特色国企党建工作品牌。三是加强考核评价,建立企业改革发展绩效综合评价体系,强化干部人才队伍建设。四是深入推进全面从严治党,持续推进正风肃纪反腐,认真抓好“五粮春”系列案以案促改、以案促治工作,切实整治靠企吃企、设租寻租、利益输送等腐败问题。五是强化国企社会责任担当,聚焦“四类地区”开展系列帮扶行动,全面助力乡村振兴;扎实做好安全生产、环境保护、信访稳定、根治欠薪以及助企纾困、能源保供、稳就业保民生等工作。
第二部分
四川省政府国有资产监督管理委员会
机关2023年单位预算表


























一、单位收支总表(公开表1)
二、单位收入总表(公开表1-1)
三、单位支出总表(公开表1-2)
四、财政拨款收支预算总表(公开表2)
五、财政拨款支出预算表(部门经济分类科目)(公开表2-1)
六、一般公共预算支出预算表(公开表3)
七、一般公共预算基本支出预算表(公开表3-1)
八、一般公共预算项目支出预算表(公开表3-2)
九、一般公共预算“三公”经费支出预算表(公开表3-3)
十、政府性基金预算支出预算表(公开表4)
十一、政府性基金预算“三公”经费支出预算表(公开表4-1)
十二、国有资本经营预算支出预算表(公开表5)
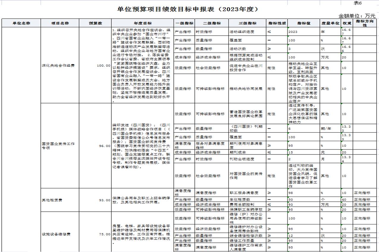
十三、单位预算项目支出绩效目标表(公开表6)
第三部分
四川省政府国有资产监督管理委员会
机关2023年单位预算情况说明
一、收支预算情况说明
按照综合预算的原则,四川省国资委机关所有收入和支出均纳入单位预算管理。收入包括:一般公共预算拨款收入、上年结转;支出包括:教育支出、社会保障和就业支出、卫生健康支出、资源勘探工业信息等支出、住房保障支出。省国资委机关2023年收支预算总数9,463.76万元,比2022年收支预算总数增长2256.55万元,主要原因一是因人员变动,工资、绩效工资增长,社会保障缴费、住房公积金等计提基数提升,导致基本支出较2022年批复预算增加965.02万元;二是增加办公费、工会经费等公用经费269.94万元;三是增加项目支出1807.33万元,主要是增加国资监管工作劳务费390.07万元、信息化工作经费352万元、国资监管工作咨询费192万元、省属监管企业财务信息质量抽查审计190万元、规划投资管理专项资金120万元、深化央地合作经费100万元、其他租赁费93万元、构建原创技术策源地及数字化转型能力评价体系80万元、设施设备维修费75万元、纪检巡察审计监督工作专项68.23万元、资产购置41.03万元、公用机动及其他商品服务支出40万元、国资监管工作印刷费30万元、最小工作单元30万元、国资国企宣传工作专项4万元、副省级实职以上离退休干部省外考察2万元。四是减少项目支出785.74万元,主要是减少单位运转(不可细化)535.43万元、省属企业全面风险预警体系144.8万元、安可替代工程55.21万元、社会责任工作专项50万元、全省性社会组织党组织党建工作经费0.3万元。
(一)收入预算情况
省国资委机关2023年收入预算9,463.76万元,其中:上年结转35.2万元,占0.37%;一般公共预算拨款收入9,428.56万元,占99.63%。
(二)支出预算情况
省国资委机关2023年支出预算9,463.76万元,其中:基本支出4,993.66万元,占52.77%,用于保障省国资委正常运转的日常支出,包括基本工资、津贴补贴、奖金、社会保障缴费(包括企业离退休困难职工生活补助)等人员经费以及办公费、印刷费、水电费、差旅费、会议费、培训费等日常公用经费;项目支出4,470.10万元,占47.23%,用于保障省国资委为完成特定的行政工作任务或事业发展业务需要,包括单位运转项目(不可细化)1300万元、省属企业年度财务审计专项836.85万元、国资监管工作劳务费390.07万元、纪检巡察审计监督工作专项371.95万元、信息化工作经费352万元、国资监管工作咨询费192万元、省属监管企业财务信息质量抽查审计190万元、规划投资管理专项资金120万元、深化央地合作经费100万元、国资国企宣传工作专项96万元、其他租赁费93万元、构建原创技术策源地及数字化转型能力评价体系80万元、设施设备维修费75万元、资产购置41.03万元、省级政务云服务40万元、公用机动及其他商品服务支出40万元、省属企业全面风险预警体系35.2万元、外部董事工作经费35万元、最小工作单元30万元、国资监管工作印刷费30万元、社会责任工作专项20万元、副省级实职以上离退休干部省外考察2万元。
二、财政拨款收支预算情况说明
省国资委机关2023年财政拨款收支预算总数9,463.76万元,比2022年财政拨款收支预算总数总数增长2256.55万元,主要原因一是因人员变动,工资、绩效工资增长,社会保障缴费、住房公积金等计提基数提升,导致基本支出较2022年批复预算增加965.02万元;二是增加办公费、工会经费等公用经费269.94万元;三是增加项目支出1807.33万元,主要是增加国资监管工作劳务费390.07万元、信息化工作经费352万元、国资监管工作咨询费192万元、省属监管企业财务信息质量抽查审计190万元、规划投资管理专项资金120万元、深化央地合作经费100万元、其他租赁费93万元、构建原创技术策源地及数字化转型能力评价体系80万元、设施设备维修费75万元、纪检巡察审计监督工作专项68.23万元、资产购置41.03万元、公用机动及其他商品服务支出40万元、国资监管工作印刷费30万元、最小工作单元30万元、国资国企宣传工作专项4万元、副省级实职以上离退休干部省外考察2万元。四是减少项目支出785.74万元,主要是减少单位运转(不可细化)535.43万元、省属企业全面风险预警体系144.8万元、安可替代工程55.21万元、社会责任工作专项50万元、全省性社会组织党组织党建工作经费0.3万元。
收入包括:本年一般公共预算拨款收入9428.56万元、上年结转一般公共预算拨款收入35.2万元;支出包括:教育支出45万元、社会保障和就业支出327.92万元、卫生健康支出248.92万元、资源勘探工业信息等支出8419.75万元、住房保障支出422.17万元。
三、一般公共预算当年拨款情况说明
(一)一般公共预算当年拨款规模变化情况
省国资委机关2023年一般公共预算当年拨款9428.56万元,比2022年预算数增加2276.56万元,主要原因一是因人员变动,工资、绩效工资增长,社会保障缴费、住房公积金等计提基数提升,导致基本支出较2022年批复预算增加965.02万元;二是增加办公费、工会经费等公用经费269.94万元;三是增加项目支出1807.33万元,主要是增加国资监管工作劳务费390.07万元、信息化工作经费352万元、国资监管工作咨询费192万元、省属监管企业财务信息质量抽查审计190万元、规划投资管理专项资金120万元、深化央地合作经费100万元、其他租赁费93万元、构建原创技术策源地及数字化转型能力评价体系80万元、设施设备维修费75万元、纪检巡察审计监督工作专项68.23万元、资产购置41.03万元、公用机动及其他商品服务支出40万元、国资监管工作印刷费30万元、最小工作单元30万元、国资国企宣传工作专项4万元、副省级实职以上离退休干部省外考察2万元。四是减少项目支出765.73万元,主要是减少单位运转(不可细化)535.43万元、省属企业全面风险预警体系180万元、社会责任工作专项50万元、全省性社会组织党组织党建工作经费0.3万元。
(二)一般公共预算当年拨款结构情况
教育支出45万元,占0.48%;社会保障和就业支出327.92万元,占3.48%;卫生健康支出248.92万元,占2.64%;资源勘探工业信息等支出8384.55万元,占88.93%;住房保障支出422.17万元,占4.48%。
(三)一般公共预算当年拨款具体使用情况
1.教育支出(类)进修及培训(款)培训支出(项)2023年预算数为45.00万元,主要用于:省国资委干部职工及省属企业相关工作人员业务技能等方面的提升和培训。
2. 社会保障和就业支出(类)行政事业单位养老支出(款)行政单位离退休(项)2023年预算数为4.7万元,主要用于:行政单位退休人员公用经费。
3.社会保障和就业支出(类)行政事业单位养老支出(款)机关事业单位基本养老保险缴费支出(项)2023年预算数为323.22万元,主要用于:机关事业单位在职职工养老保险缴费。
4.卫生健康支出(类)行政事业单位医疗(款)行政单位医疗(项)2023年预算数为214.15万元,主要用于:行政单位在职职工的医疗保险支出。
5.卫生健康支出(类)行政事业单位医疗(款)公务员医疗补助(项)2023年预算数为34.77万元,主要用于:公务员医疗补助缴费支出。
6.资源勘探工业信息等支出(类)国有资产监管(款)行政运行(项)2023年预算数为3,949.65万元,主要用于:省属国有企业630人员、离退休特困职工生活补助及保障省国资委机关正常运转的日常支出,包括基本工资、津贴补贴等委机关人员经费以及办公费、印刷费、水电费等日常公用经费。
7.资源勘探工业信息等支出(类)国有资产监管(款)一般行政管理事务(项)2023年预算数为4,434.90万元,主要用于:保障省国资委为完成特定的行政工作任务或事业发展目标,用于专项业务工作的经费支出。
8.住房保障支出(类)住房改革支出(款)住房公积金(项)2023年预算数为273.38万元,主要用于:2023年省国资委在职职工住房公积金缴纳。
9.住房保障支出(类)住房改革支出(款)购房补贴(项)2023年预算数为148.79万元,主要用于:2023年省国资委在职职工购房补贴发放。
四、一般公共预算基本支出情况说明
省国资委机关2023年一般公共预算基本支出4,993.66万元,其中:
人员经费3,929.09万元,主要包括:基本工资、津贴补贴、奖金、机关事业单位基本养老保险缴费、职工基本医疗保险缴费、公务员医疗补助缴费、住房公积金、其他工资福利支出、工会经费、福利费、其他交通费用、奖励金、其他对个人和家庭的补助。
公用经费1,064.57万元,主要包括:办公费、印刷费、水费、电费、邮电费、物业管理费、差旅费、会议费、培训费、公务接待费、劳务费、公务用车运行维护费、其他商品和服务支出。
五、“三公”经费财政拨款预算安排情况说明
省国资委机关2023年“三公”经费财政拨款预算数47万元,其中:公务接待费2万元,公务用车购置及运行维护费45万元。2023年省级年初单位预算暂不编列因公出国(境)经费。执行中,单位确需执行出国(境)任务和计划的,按照“一事一议”的方式按程序报批后安排经费。
(一)公务接待费与20212年预算持平。主要原因一是2023年继续贯彻落实中央八项规定、省委省政府十项规定及其实施细则精神,严格落实“三公”经费管理使用相关政策要求;二是参考近年来公务接待费实际支出数额以及本年度工作进行预算安排。
2023年公务接待费计划用于国内省(市)国资委来我委学习、考察、调研、交流等接待用餐支出。
(二)公务用车购置及运行维护费较2022年预算增长12.5%。主要原因是因2022年公务用车编制增加1辆,在严控一般性支出,非定额公用总额只减不增的情况下,按照公务用车年支出标准,我委结合实际,2023年调整差旅费5万元到公务用车运行维护费。
单位现有公务用车10辆,其中:轿车7辆,旅行车(含商务车)0辆,越野车3辆,大型客、货车0辆。
2023年安排公务用车运行维护费45万元,用于10辆公务用车保险、燃油消耗、维修保养、清洗停放等方面支出,主要保障单位公文交换、省内企业调研等工作开展。
六、政府性基金预算支出情况说明
省国资委机关2023年没有使用政府性基金预算拨款安排的支出。
七、国有资本经营预算情况说明
省国资委机关2023年没有使用国有资本经营预算拨款安排的支出。
八、其他重要事项的情况说明
(一)机关运行经费情况
2023年,省国资委机关的机关运行经费财政拨款预算为1,064.57万元,比2022年预算增加269.94万元,增长33.97%。主要原因一是2023年单位支出预算编制实行新的项目支出分类,将福利费68.11万元、工会经费45.40万元,共113.5万元调整分类从基本支出(人员经费)调整至基本支出(公用经费)。将食堂经费170万从项目支出(其他运转类)调整至基本支出(公用经费)。
(二)政府采购情况
2023年,省国资委机关安排政府采购预算1,745.88万元,其中,政府采购货物预算24.83万元;政府采购工程预算0万元;政府采购服务预算1721.05万元。
(三)国有资产占有使用情况
截至2022年底,省国资委机关所属各预算单位共有车辆10辆,其中,省部级领导干部用车0辆、定向保障用车10辆、执法执勤用车0辆。单位价值200万元以上大型设备0台(套)。
2023年单位预算未安排购置车辆及单位价值200万元以上大型设备。
(四)预算绩效情况
2023年省国资委机关开展绩效目标管理的项目33个,涉及预算9,428.56万元。其中:人员类项目7个,涉及预算3,929.09万元;运转类项目22个,涉及预算5079.47万元;特定目标类项目4个,涉及预算420万元。
第四部分 名词解释
(一)一般公共预算拨款收入:指省级财政当年拨付的资金。
(二)上年结转:指以前年度尚未完成,结转到本年仍按原规定用途继续使用的资金。
(三)教育支出(类)进修及培训(款)培训支出(项):指省国资委干部职工及省属企业相关工作人员业务技能等方面的提升和培训。
(四)社会保障和就业支出(类)行政事业单位养老支出(款)行政单位离退休(项):指行政单位退休人员公用经费。
(五)社会保障和就业支出(类)行政事业单位养老支出(款)机关事业单位基本养老保险缴费支出(项):指机关事业单位在职职工养老保险缴费。
(六)卫生健康支出(类)行政事业单位医疗(款)行政单位医疗(项):指行政单位在职职工的医疗保险支出。
(七)卫生健康支出(类)行政事业单位医疗(款)公务员医疗补助(项):指公务员医疗补助缴费支出。
(八)资源勘探工业信息等支出(类)国有资产监管(款)行政运行(项):指省属国有企业630人员、离退休特困职工生活补助及保障省国资委机关正常运转的日常支出,包括基本工资、津贴补贴等委机关人员经费以及办公费、印刷费、水电费等日常公用经费。
(九)资源勘探工业信息等支出(类)国有资产监管(款)一般行政管理事务(项):指保障省国资委为完成特定的行政工作任务或事业发展目标,用于专项业务工作的经费支出。
(十)住房保障支出(类)住房改革支出(款)住房公积金(项):指省国资委在职职工住房公积金缴纳。
(十一)基本支出:指为保障机构正常运转、完成日常工作任务而发生的人员支出和公用支出。
(十二)项目支出:指在基本支出之外为完成特定行政任务和事业发展目标所发生的支出。
(十三)“三公”经费支出:纳入省级财政预决算管理的“三公”经费,是指中央部门用财政拨款安排的因公出国(境)费、公务用车购置及运行费和公务接待费。其中,因公出国(境)费反映单位公务出国(境)的国际旅费、国外城市间交通费、住宿费、伙食费、培训费、公杂费等支出;公务用车购置及运行费反映单位公务用车车辆购置支出(含车辆购置税)及租用费、燃料费、维修费、过路过桥费、保险费、安全奖励费用等支出;公务接待费反映单位按规定开支的各类公务接待(含外宾接待)支出。
(十四)机关运行经费:为保障行政单位(包括参照公务员法管理事业单位)运行用于购买货物和服务的各项资金,包括办公及印刷费、邮电费、差旅费、会议费、福利费、日常维护费、专用材料及一般设备购置费、办公用房水电费、办公用房取暖费、办公用房物业管理费、公务用车运行维护以及其他费用。